POWERTRAIN 扩展用于模拟汽车动力总成领域中通常存在的一些功能:


加速器由一个滑动电位器模拟实现。采用 TVS 二极管进行 ESD 防护,同时使用电容保护 ECU 输入端免受抖动干扰。
加速器电路原理图
制动器同样由一个滑动电位器模拟实现,其电路与加速器相同。采用 TVS 二极管进行 ESD 防护,同时使用电容保护 ECU 输入端免受抖动干扰。
制动电路原理图
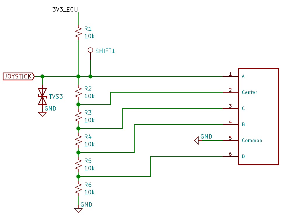
换挡杆由一个具有中央按压功能的四方向操纵杆模拟实现。所选元件为阿尔卑斯阿尔派公司的 SKRHADE010。
我们最初选择了同样来自阿尔卑斯阿尔派公司的 SKQUCAA010,该元件操作更为简便,但该型号已接近 EOL,未来可能难以采购。
操纵杆的运动从分压器中选择一个点,该点电压由 ECU 上的 ADC 进行测量。此外,还使用了 TVS 二极管进行 ESD 防护。
换挡杆电路原理图
动力总成扩展模块连接器引脚定义