概述

CAD 软件

PCB 采用 KiCAD 进行设计,KiCAD 是一款用于 PCB 设计的开源工具。设计文件可在 Github 仓库hardware/V1_revB 文件夹中找到:

  • 0_ramn 包含 RAMN 主 PCB 的设计数据。
  • 1_screens5_debuggers 包含 RAMN 扩展模块的设计数据。

KiCAD 中 RAMN 的 PCB CAD 视图 KiCAD 中 RAMN 的 PCB CAD 视图

KiCAD 中 RAMN 的 3D 视图 KiCAD 中 RAMN 的 3D 视图

设计

RAMN 的主控板是一块信用卡尺寸的 PCB,配备 4 个 ECU、一个 CAN FD 总线和一个 USB 接口。

RAMN 的主控板

RAMN 的主控板可通过扩展板进行功能扩展,以添加诸如传感器和执行器等功能。

使用 4 个扩展模块简单配置 RAMN:SCREENS(网关)、CHASSIS、POWERTRAIN、BODY。 使用 4 个扩展模块简单配置 RAMN:SCREENS(网关)、CHASSIS、POWERTRAIN、BODY。

ECU(电子控制单元)

RAMN 上共有 4 个 ECU(ECU A、ECU B、ECU C 和 ECU D),它们均采用相同的设计:

ECU A 还配备了一个 USB 接口。该 USB 端口是整个电路板的主要 5V 电源,同时也用于对所有 ECU 进行重新编程。ECU A 拥有 6 个 GPIO 引脚,用于控制:

  • ECU B、ECU C 和 ECU D 的电源
  • ECU B、ECU C 和 ECU D 的引导模式(BOOT0 引脚)

ECU D 配备了一个额外的分流电阻以及夹式探头,以方便进行测量。

CAN/CAN FD 总线

RAMN 配备了一条 CAN FD 总线,用于连接这 4 个 ECU,并且总线两端均采用 120 欧姆分压终端

默认情况下,RAMN 仅使用经典 CAN 报文,并可与经典 CAN 控制器配合使用。

CAN FD 总线还配备了分流电阻和夹式探头,以方便进行测量。

CAN FD 总线可通过端子排从外部访问。

框图

RAMN 主板的简单框图。 RAMN 主板的简单框图。

RAMN 的框图,显示了 ECU 之间的连接 RAMN 的框图,显示了 ECU 之间的连接

硬件设计规范

指南

RAMN 致力于推动汽车系统领域的教育与研究。为了贴近汽车电子的实际应用,我们在 ECU 网络板中采用了 AEC-Qxxx 等级 0(或同等水平)的元器件。为使电路板尺寸更小且成本更低,省略了许多保护措施(例如 ESD 防护、上拉/下拉电阻等),因此该电路板无法达到安全关键系统所要求的可靠性水平。

RAMN PCB 正面在焊接元器件之前的实物图 RAMN PCB 正面在焊接元器件之前的实物图

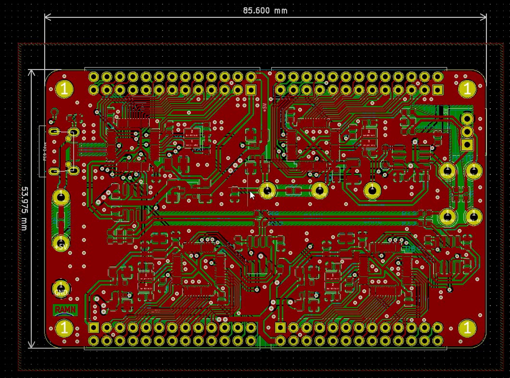
RAMN PCB 背面尺寸图,元件焊接前 RAMN PCB 背面尺寸图,元件焊接前

所有电路板均采用双层设计,所有元件均位于同一侧。这些电路板具有较大的制造公差(例如较大的走线宽度和间距),并且我们仅选用外部引脚可见的元件,除非确实没有可行的替代方案。所有这些因素确保了 PCB 能够以低成本进行制造和组装。此外,该电路板也便于希望自行制作和焊接的爱好者使用。

RAMN 的 PCB 设计公差 RAMN 的 PCB 设计公差

阻抗匹配

由于 RAMN 中涉及的频率相对较低,因此适当的阻抗匹配并非高优先级事项。不过,在可能的情况下仍遵循了良好的设计规范。

CAN/CAN-FD 总线

尽管 CAN/CAN-FD 总线的质量受到紧凑布局、大量连接以及仅使用两层布线的限制,但我们仍努力将 CAN-FD 总线的差分阻抗保持在 120 欧姆。具体而言,我们采用了 0.45 毫米的走线宽度和 0.2 毫米的间距,根据 EEWeb 的边缘耦合微带线阻抗计算工具,这种配置应在标准 35 微米铜厚、1.6 毫米 FR-4 板材上实现约 120 欧姆的差分阻抗。

CAN-FD 总线布局 CAN-FD 总线布局

USB

对于 USB 线路,未尝试阻抗匹配。相反,我们遵循 FTDI 关于 USB 硬件设计的建议

  • D+和 D-等长
  • D+和 D-下方设置接地层
  • 等等

USB 连接的布局 USB 连接的布局