BODY 扩展是与 ECU D 相关联的扩展,通常用于实现汽车 BODY 领域中的两个简单功能:


发动机钥匙具有三个位置,分别对应:
该发动机钥匙由 NKK 开关的 SK14EG13 模拟实现。SK14EG13 是一种 SP3T 开关(单刀三掷)。因此,其原理图相当简单:
发动机钥匙电路示意图
钥匙的旋转会从分压器中选择一个点(位置 1 -> 0V,位置 2 -> 1.65V,位置 3 -> 3.3V),该电压由 ECU 上的 ADC 进行测量。由于预计用户会操作该钥匙,因此使用了 TVS 二极管进行 ESD 防护。
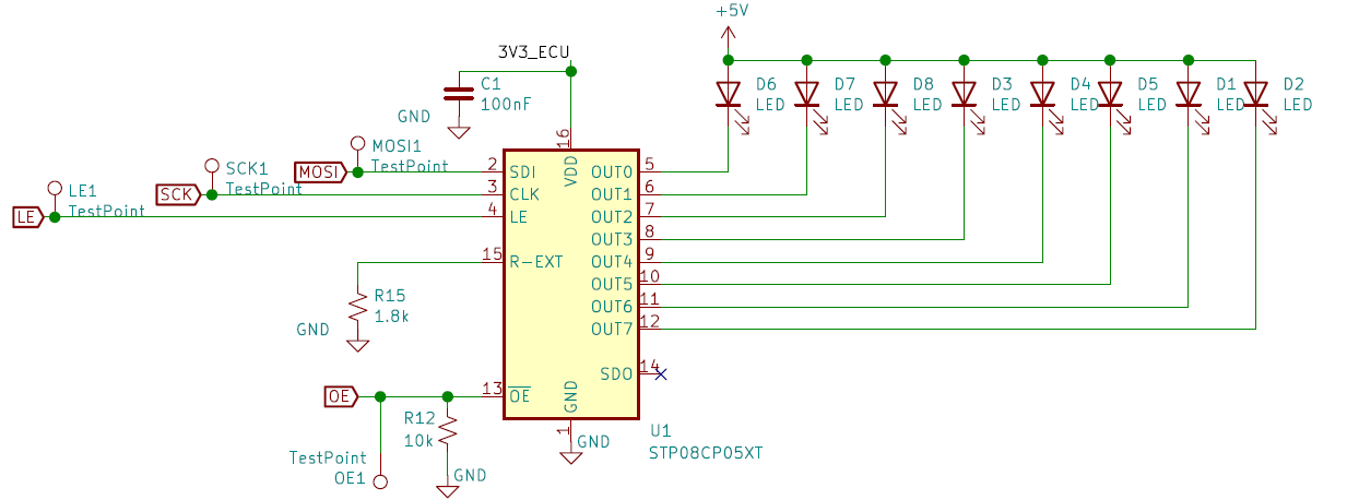
灯光由 8 个 LED(D1~D8)模拟,这些 LED 位于靠近丝印标记的位置,其图案类似于仪表盘上的符号:
灯光电路原理图
LED 由 STP08CP05 集成电路驱动。STP08CP05 是一种由简单移位寄存器电路控制的 LED 驱动器。实际应用中,STP08CP05 由 ECU D 的 SPI 输出控制,并与其他 SPI 设备进行多路复用。通过外部探针可轻松访问 SPI 信号。
通信电压为 3.3V,但 LED 由 5V 电源供电。R15 用于设定电流(约 10mA)。
输出使能(OE)引脚被拉低,因此 STP08CP05 从上电时即处于激活状态,这可能会导致上电时出现轻微闪烁。与 ECU 失去一个 GPIO 相比,这种行为更为可取。
LED 采用 0603 封装。这种封装类型的 LED 有多种颜色可供选择。
尽管 LED 有多种不同的颜色可供选择,但不同颜色的 LED 通常需要不同的电流才能达到相同的亮度(即使它们来自同一系列)。在选用不同颜色的 LED 时,请务必检查推荐电流,并确保各电流值足够接近。
BODY 扩展接口的引脚排列